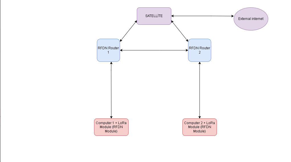
The RFDN 1 project uses LoRa modulation for communication and utilizes the RSA encryption algorithm for privacy, along with a software interface for implementation. The main purpose of the project is to provide internet access in places where there is no internet connection and to communicate people in emergency situations.


Features of RFDN:
A second alternative in natural disasters and difficult situations
Easy and simple access with module
Flexible and replaceable system
Mail: